○福知山市住居確保給付金事業実施要綱
令和2年5月25日
告示第106号
(目的)
第1条 この要綱は、離職、自営業の廃止(以下「離職等」という。)又は個人の責めに帰すべき理由・都合によらない就業機会等の減少(以下「やむを得ない休業等」という。)により離職や廃業と同程度の状況になり経済的に困窮し、住居を喪失した者(以下「住居喪失者」という。)又は住居を喪失するおそれのある者(以下「住居喪失のおそれのある者」という。)に対し、家賃相当分の福知山市住居確保給付金(以下「住居確保給付金」という。)を支給することにより、これらの者の住居及び就労機会の確保に向けた支援を行うことを目的とした事業の実施に関し、必要な事項を定めるものとする。
(1) 常用就職 生活困窮者自立支援法施行規則(平成27年厚生労働省令第16号)に定める期間の定めがない労働契約又は期間の定めが6か月以上の労働契約による就職をいう。
(2) 住宅扶助基準に基づく額 「生活保護法による保護の実施要領について」(昭和38年4月1日社発第246号厚生省社会局長通知)第7第4項第1号ア若しくは第7第4項第1号オ又は「生活保護法による保護の実施要領の取扱いについて」(昭和38年4月1日社保第34号厚生省社会局保護課長通知)第7第56項に基づく当該限度額をいう。
(3) 家賃額 申請者又は受給者が賃借する賃貸住宅の1月当たりの家賃額をいう。ただし、住宅扶助基準に基づく額を上限とする。
(4) 不動産媒介業者等 不動産媒介業者、貸主又は貸主から委託を受けた事業者をいう。
(5) 申請者 この要綱に基づき、申請を行う住宅喪失者又は住宅喪失のおそれのある者をいう。
(6) 公共職業安定所等 公共職業安定所又は職業安定法(昭和22年法律第141号)第4条第9項に規定する特定地方公共団体若しくは同条第10項に規定する職業紹介事業者であって地方公共団体の委託を受けて無料の職業紹介を行うものをいう。
(7) 経営相談先 よろず支援拠点、商工会議所、商工会及び都道府県が認める公的な経営相談先をいう。
(8) 自立に向けた活動 給与以外の業務上の収入を得る機会の増加を図る取組を行うことが当該申請者の自立の促進に資すると認める者が、経営相談先の助言を受けて作成した自立に向けた活動計画に基づき取り組む活動をいう。
(支給対象者)
第3条 住居確保給付金の支給対象者は、次の各号のいずれにも該当するものとする。
ア 離職等
イ やむを得ない休業等
ア 申請日において、離職等の日から2年(当該期間中に、疾病、負傷、育児その他市長がやむを得ないと認める事情により引き続き30日以上求職活動を行うことができなかった者については、求職活動を行うことができなかった日数を2年に加算した期間(その期間が4年を超えるときは4年))を経過していない者であること。
イ やむを得ない休業等により、就業している個人の給与その他の業務上の収入を得る機会が当該個人の責めに帰すべき理由、都合によらないで減少し、当該個人の就労の状況が離職又は廃業の場合と同等程度の状況にある者であること。
ア 離職等の日において、その属する世帯の生計を主として維持していたこと。
イ 申請日の属する月において、その属する世帯の生計を主として維持していること。
(4) 申請日の属する月における、申請者及び当該申請者と同一の世帯に属する者の収入の合計額が、市民税の均等割が非課税となる者の収入額(1,000円未満切捨て)に12分の1を乗じて得た額(1,000円未満切上げ。以下「基準額」という。)に申請者の居住する賃貸住宅の家賃額を合算した額(以下「収入基準額」という。)以下であること。
(5) 申請日における、申請者及び当該申請者と同一の世帯に属する者の所有する金融資産の合計額が、基準額に6を乗じて得た額(100万円を超えないものとする。)以下であること。
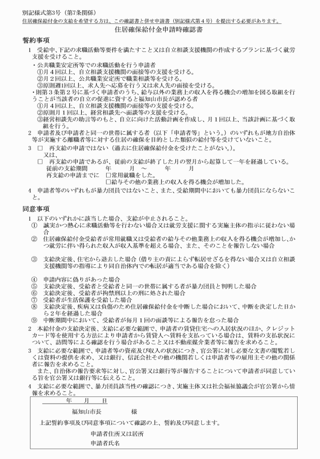
(6) 公共職業安定所等に求職の申込みをし、誠実かつ熱心に常用就職を目指した求職活動を行うこと。ただし、第2号イに該当する者であって、自立に向けた活動を行うことが当該者の自立の促進に資すると市長が認める場合は、申請日の属する月から起算して3月間(第5条第1項ただし書の規定により支給期間を延長する場合であって、引き続き当該取組を行うことが当該者の自立の促進に資すると市長が認めるときは、6月間)に限り、当該取組を行うことをもって、当該求職活動に代えることができる。
(7) 地方自治体等が実施する住居を喪失した離職者に対する類似の給付を、申請者及び当該申請者と同一の世帯に属する者が受けていないこと。
(8) 申請者及び当該申請者と同一の世帯に属する者のいずれもが暴力団員による不当な行為の防止等に関する法律(平成3年法律第77号)第2条第6号に規定する暴力団員(以下「暴力団員」という。)でないこと。
(支給額)
第4条 支給額は、家賃額とし、申請日の属する月における申請者及び当該申請者と同一の世帯に属する者の収入の合計額(この項において「月の世帯収入」という。)が、基準額を超える場合については、次の式により算出される金額を支給額とする。
家賃額-(月の世帯収入-基準額)
2 前項の支給額に100円未満の端数が生じたときは、その端数を切り上げて計算する。この場合において、支給額が100円未満であるときは、100円を支給額とする。
(支給期間等)
第5条 住居確保給付金の支給期間は、3か月を限度とする。ただし、支給期間中に受給者が常用就職できなかった場合又は受給者の給与その他業務上の収入を得る機会が改善しない場合であって、次の各号のいずれにも該当するときは、3か月ごとに9か月までの範囲内で支給期間を延長することができる。
(2) 第12条に規定する面接等を誠実かつ熱心に継続していること。
4 新規に住宅を賃借する者にあっては、入居契約に際して初期費用として支払を要する家賃の翌月以後の家賃相当分から支給を開始するものとする。
5 現に住宅を賃借している者にあっては、支給申請日の属する月に支払う家賃相当分から支給するものとする。
(支給方法)
第6条 住居確保給付金は、月ごとに支給し、賃貸住宅の貸主又は貸主から委託を受けた事業者の口座へ振り込むものとする。ただし、支給対象者を経ずに確実に賃貸住宅の貸主に支払われる場合は、口座振込の方法によらず、受給者が次に掲げる方法により賃料を支払うこととなっている場合であって、市長が特に必要と認める場合には、受給者の口座等へ支給することができる。
(1) クレジットカードを使用する方法
(2) 賃貸住宅の賃借人の委託を受けて当該賃借人の家賃の支払に係る債務を保証することを業として行う者が当該受給者に代わって当該債務の弁済をする方法
(3) 納付書により納付する方法
2 入居住宅が公営住宅の場合にあっては、公営住宅設置管理者が定めるところにより、支給するものとする。
(1) 本人確認書類(運転免許証、個人番号カード、住民基本台帳カード、旅券、各種福祉手帳、健康保険証、住民票、住民登録証明書、戸籍謄本等のいずれかの写し)
(3) 収入関係書類(申請者及び当該申請者と同一の世帯に属する者のうち、収入がある者についての申請日の属する月の収入が確認できる書類の写し。提出が困難な場合は、就業機会の減少に関する申立書(別記様式第6号)を提出するものとする。)
(4) 金融資産関係書類(申請者及び当該申請者と同一の世帯に属する者の申請日における金融機関の通帳等の写し)
(入居住宅の確保と報告等)
第8条 申請者は、前条第2項の規定により市長が交付した申請書の写しを不動産媒介業者等に提示し、住居確保給付金の支給決定等を条件に入居可能な住宅を速やかに確保しなければならない。
2 申請者は、入居希望の住宅が確定した後に、不動産媒介業者等が交付した予定住宅通知書又は住宅状況通知書を市長に提出しなければならない。
3 市長は、不動産媒介業者等が暴力団員又は暴力団員でなくなった日から5年を経過しない者(以下「暴力団員等」という。)と関係を有するものであることが確認された場合は、当該不動産媒介業者等が発行する予定住宅通知書又は住宅状況通知書を受理しないものとする。
(1) 法人の役員又は営業所若しくは事務所の業務を統括する者その他これに準ずる者(以下「役員等」という。)のうちに暴力団員等に該当する者のいる不動産媒介業者等
(2) 個人で営業所又は事務所の業務を統括する者その他これに準ずる使用人のうちに暴力団員等に該当する者のいる不動産媒介業者等
(3) 暴力団員等をその業務に従事させ、又はその補助者として使用するおそれのある不動産媒介業者等
(4) 暴力団員等がその事業活動を支配する不動産媒介業者等
(5) 暴力団員等が経営に実質的に関与している不動産媒介業者等
(6) 役員等が自己若しくは第三者の不正の利益を図り又は第三者に損害を加える目的をもって、暴力団の威力又は暴力団員等を利用するなどしている不動産媒介業者等
(7) 役員等が暴力団又は暴力団員等に対して資金等を供給し、又は便宜を供与するなど積極的に暴力団の維持、運営に協力し、若しくは関与している不動産媒介業者等
(8) 役員等が暴力団又は暴力団員等と社会的に非難されるべき関係を有している不動産媒介業者等
(9) 暴力団員等である個人又は役員等が暴力団員等である法人を、その事実を知りながら、利用している不動産媒介業者等
5 市長は、住宅確保給付金の振込先である不動産媒介業者等が、暴力団員等と関係を有する不動産媒介業者等であることが確認された場合は、当該不動産媒介業者等が関わる給付の振込を中止するものとする。
(賃貸借契約の締結等)
第10条 前条の規定により、住居確保給付金支給対象者証明書の交付を受けた者は、不動産媒介業者等に対し、住居確保給付金支給対象者証明書を提示し、賃貸住宅に関する賃貸借契約書を締結するものとする。
2 住居喪失者は、住宅入居日から7日以内に、住居確保報告書(別記様式第11号)に賃貸住宅に関する賃貸借契約書の写し及び新住所における住民票の写しを添えて市長に提出しなければならない。
(求職活動要件)
第12条 支給決定を受けた者(以下「支給決定者」という。)は、支給期間中、次に掲げる場合の区分に応じ、常用就職又は自立に向けた次の求職活動等を行わなければならない。
(1) 公共職業安定所等での求職活動を行う支給決定者
イ 月2回以上、公共職業安定所等で職業相談等を受けること。
ウ 原則週1回以上、求人先へ応募を行う又は求人先の面接を受けること。
(2) 自立に向けた活動を行う支給決定者
ア 月4回以上、自立相談支援機関の面接等の支援を受けること。
イ 原則月1回以上、経営相談先へ面接等の支援を受けること。
(常用就職及び就労収入の報告)
第13条 支給決定者は、支給期間中に常用就職した際には、直ちに常用就職届(別記様式第17号)により市長に届け出なければならない。
2 受給者は、市長に対し就労収入の額を確認することができる書類を毎月提出するものとする。
(1) 住居確保給付金の支給対象賃貸住宅の家賃額が変更された場合
(2) 家賃の一部支給による支給の場合において、受給期間中に収入が減少した結果、基準額を下回った場合
(3) 借主の責によらず転居せざるを得ない場合又は市長等の指導により市内での転居が適当である場合
(支給の中断及び再開)
第15条 受給者が住居確保給付金の受給期間中に、疾病又は負傷により、第12条に規定する求職活動を行うことができなかった場合には、受給者からの申請により、支給を中断し、中断期間中、原則として毎月1回、中断者から面談、電話、電子メール等により、体調及び生活の状況について報告を受けるとともに、求職活動を再開する意思について確認を行うものとする。なお、心身の回復等により求職活動を再開できるときは、支給を再開するものとし、通算支給期間は、中断前の受給期間も含め、最長9か月とする。
(1) 住居確保給付金の中断を希望する受給者は、住居確保給付金中断届(別記様式第20号)を市長に提出しなければならない。
(3) 受給者が求職活動を再開することを要件として支給の再開を希望する場合は、住居確保給付金再開届(別記様式第22号)を市長に提出しなければならない。
(4) 市長は、当該受給者に住居確保給付金再開通知書(別記様式第23号)を交付するものとする。
(支給中止)
第16条 市長は、受給者が第12条に規定する活動を怠っていると認めた場合は、当該活動を怠った月の翌月の家賃相当分から支給を中止するものとする。
2 市長は、受給者が常用就職又は受給者の給与その他の業務上の収入を得る機会が増加し、かつ、就労に伴い得られた収入が、収入基準額を超えた場合は、当該月の翌々月以後の家賃相当分から支給を中止するものとする。
3 市長は、受給者が常用就職後に常用就職及び就労収入の報告を怠った場合、支給を中止するものとする。
4 市長は、受給者が貸主の責めに帰さない理由により住宅から退去した場合は、原則として退去した日の属する月の翌月の家賃相当分から支給を中止するものとする。
5 市長は、受給者が虚偽の申請等不適当な受給に該当することが明らかになった場合は、直ちに支給を中止するものとする。
6 市長は、受給者が拘禁刑以上の刑に処された場合は、直ちに支給を中止するものとする。
7 市長は、受給者又は受給者と同一の世帯に属する者が暴力団員と判明した場合は、直ちに支給を中止するものとする。
8 市長は、受給者が生活保護費を受給した場合は、生活保護担当と調整の上、支給を中止するものとする。
9 市長は、支給決定後、受給者が疾病、負傷、育児その他市長がやむを得ないと認める事情のため、住居確保給付金の支給を中断した場合において、中断を決定した日から2年を経過した場合は、支給を中止するものとする。
10 市長は、中断期間中において、受給者が毎月1回の面談等による報告を怠った場合、原則として支給を中止するものとする。
11 市長は、上記のほか、住居確保給付金受給者の死亡など、支給することができない事情が生じたときは、支給を中止するものとする。
(再支給)
第17条 受給者が住居確保給付金の支給終了後に、常用就職又は給与その他の業務上の収入を得る機会が増加した後、解雇(自己の責めに帰すべき理由によるものを除く。)その他事業主の都合による離職、廃業(自己の責めに帰すべき理由又は当該個人の都合によるものを除く。)により、若しくは就業している個人の給与その他業務上の収入を得る機会が当該個人の責めに帰すべき理由又は都合によらないで減少したことにより、経済的に困窮した場合(従前の住居確保給付金の支給が終了した月の翌月から起算して1年を経過している場合に限る。)には、第3条に規定する支給要件に該当する者につき、住居確保給付金の再支給を認める。
(支給決定の取消し及び住居確保給付金の返還)
第18条 市長は、受給者が虚偽の申請その他不正な手段により住居確保給付金の支給決定を受けたと認めたときは、その決定を取り消すものとする。この場合において、市長は、既に支給した住居確保給付金の全部又は一部を返還させることができる。
(振込みの中止)
第19条 市長は、住居確保給付金の振込先である不動産媒介業者等が、第8条第4項各号のいずれかに該当することが確認された場合は、当該不動産媒介業者等に対する住居確保給付金の振込みを中止するものとする。
(調査)
第20条 市長は、必要があると認めたときは、居住の実態について調査することができる。
(その他)
第21条 この要綱に定めるもののほか必要な事項は、市長が別に定める。
附則
この要綱は、令和2年5月25日から施行し、令和2年4月30日から適用する。
附則(令和3年2月5日告示第263号)
この告示は、令和3年2月5日から施行し、令和3年1月1日から適用する。
附則(令和6年3月19日告示第274号)
(施行期日)
1 この告示は、令和6年3月19日から施行し、令和5年4月1日から適用する。
(経過措置)
2 最後に生活困窮者住居確保給付金の支給を申請した日が令和6年3月31日以前である者であって、当該申請に係る支給が終了した後に、解雇(自己の責めに帰すべき理由によるものを除く。)その他事業主の都合による離職により経済的に困窮した者については、当該申請に係る支給が終了した月の翌月から起算して1年を経過するまでの間は、この告示による改正後の福知山市住居確保給付金事業実施要綱第17条中「困窮した場合(従前の住居確保給付金の支給が終了した月の翌月から起算して1年を経過している場合に限る。)」とあるのは「困窮した場合」と読み替えて、同条の規定を適用する。
附則(令和7年5月1日告示第58号)
この告示は、令和7年6月1日から施行する。





































